Win11笔记本怎么打开蓝牙?Win11笔记本电脑蓝牙在哪里打开?
要知道很多笔记本电脑都是自带蓝牙功能,台式机就没有,这可以方便大家用于连接各种支持蓝牙功能的电子设备,比如蓝牙音箱。有些小伙伴刚使用Win11系统的笔记本电脑,想要知道怎么打开里面的蓝牙功能,今天系统之家小编就教大家打开win11蓝牙功能的方法。
Win11笔记本电脑蓝牙在哪里打开?
1、点击菜单栏的win窗户图标按钮,进入【设置】选项。

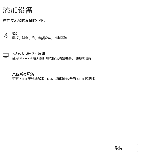
2、找到蓝牙和其他设备选型,点击【添加设备】。

3、点击【蓝牙】选项。

4、然后就等待系统搜索蓝牙,搜索到了设备以后,然后点击连接就可以了。
以上就是打开win11蓝牙功能的方法,很简单的,电脑有支持蓝牙的模块才可以使用这项功能,更多有关windows系统的知识欢迎关注本网站的其他内容。