Win10 21H1 KB5004237累积更新离线包 官方版
软件类型:系统相关
软件大小:858.86 MB
更新时间:2022-06-05
软件评级:
运行环境:WinAll
软件语言:简体中文
安全监测:
无插件
360 √
腾讯 √
金山 √
瑞星 √
无插件
360 √
腾讯 √
金山 √
瑞星 √
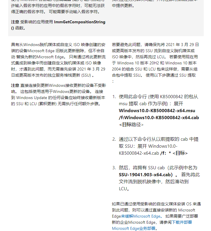
软件介绍
下载地址
其他版本
热门软件
1
2
3
4
5
6
7
8
9
10
石大师U盘重装系统 V2.0.0.1008 官方最新版
20.28 MB
详情
Microsoft Office 2021 最新版
12.95 MB
详情
显卡驱动完全卸载工具DDU V18.0.6.0 官方版
1.33 MB
详情
SteamSpeed(游戏平台转发软件) V31 官方版
2.67 MB
详情
xinput1_4.dll文件 官方版
35.29 KB
详情
京东燃动夏季活动脚本 V2021 免费版
7.33 MB
详情
微软商店(Microsoft Store) V22107.1401.6.0 官方最新版
81.33 MB
详情
理正结构工具箱 V8.0.0.1 绿色安装版
344.67 MB
详情
JetBrains WebStorm(前端开发工具) V2021.2 汉化免费版
466.61 MB
详情
Microsoft Office 2013 32位 专业增强简体中文版
12.95 MB
详情
装机必备 更多+
电脑软件专题 更多+

