Win11 23H2 KB5033375补丁包 官方版
无插件
360 √
腾讯 √
金山 √
瑞星 √
微软向Win11 23H2用户发布了最新的正式版更新补丁,本次更新修复了诸多安全问题,还包括 Windows 11 版本 22H2 中的所有改进。用户可以通过安装KB5033375补丁升级至最新版本22631.2861,这里为大家提供KB5033375离线补丁下载。

重要信息
此更新解决了 Windows 操作系统的安全问题。
改进
Windows 11 版本 23H2
重要: 使用 EKB KB5027397 更新到 Windows 11 版本 23H2。
此安全更新程序包括质量改进。 关键更改包括:
此版本包括 Windows 11 版本 22H2 中的所有改进。
此版本未记录其他问题。
Windows 11服务堆栈更新 - 22621.2567 和 22631.2567
此更新对服务堆栈进行了质量改进,服务堆栈是安装 Windows 更新的组件。 服务堆栈更新 (SSU) 可确保你拥有强大且可靠的服务堆栈,让你的设备可以接收和安装 Microsoft 更新。
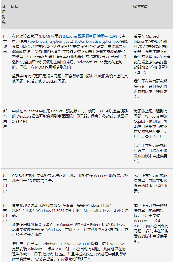
此更新中的已知问题

下载地址
热门软件
石大师U盘重装系统 V2.0.0.1008 官方最新版
Microsoft Office 2021 最新版
显卡驱动完全卸载工具DDU V18.0.6.0 官方版
SteamSpeed(游戏平台转发软件) V31 官方版
xinput1_4.dll文件 官方版
京东燃动夏季活动脚本 V2021 免费版
微软商店(Microsoft Store) V22107.1401.6.0 官方最新版
理正结构工具箱 V8.0.0.1 绿色安装版
JetBrains WebStorm(前端开发工具) V2021.2 汉化免费版
Microsoft Office 2013 32位 专业增强简体中文版
装机必备 更多+
电脑软件专题 更多+